Sistem hibrid de stocare a energiei 50kW/100kWh

Sistem hibrid de stocare a energiei 50kW/100kWh

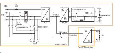
Un sistem hibrid de stocare a energiei combină generarea de energie solară, stocarea energiei și interacțiunea cu rețeaua într-o singură soluție integrată. Poate funcționa atât în ​​modul în rețea, furnizând surplus de energie rețelei de utilități, cât și în modul off-grid, oferind energie de rezervă fiabilă în timpul întreruperilor sau în zonele fără acces stabil la rețea.
Model:50kW/100kWh; 64kW/128kWh

Trimite o anchetă

Descriere produs

Caracteristici


1. Densitate mare de putere, integrare ridicată și dimensiune compactă cu ușurință

instalare;

2. Suportă acces fotovoltaic DC și configurează controlere MPPT,

formarea Microgrid PV-ESS cuplată în curent continuu;

3.Bateria de stocare a energiei este amplificată de un convertor DC/DC,

stabilizarea tensiunii magistralei DC a sistemului;

Monitorizare inteligentă online 4.4G și Wi-Fi, permițând telecomandă

inspecții și reducerea sarcinilor manuale la fața locului;

5.Implementare la cerere cu operare automată și off-grid

comutare în timpul tăierii vârfului și umplerii văii, susținere

control integrat al sistemelor BMS, PCS și EMS cu multiple

protectii;

6. Capacitate puternică de sarcină monofazată în afara rețelei, cu un maxim unic

sarcină de fază de 30 kW;

7. Include sarcina standard, rețea de alimentare, întrerupătoare de circuit de acces PV și

comutatoare bypass, care formează distribuția sistemului integrat cu All-in

Un singur design;

8.Include un sistem STS și de management al energiei încorporat, cu

timp de comutare mai mic de 20 de milisecunde între puteri multiple

surse;

9. Suporta 1+1 operare paralela.






Specificații

Modele ESTS50-100kWh-400-A ETS64-128kWh-400-A
Parametrii bateriei DC Tipul celulei LFP 280Ah LFP 314Ah
Capacitatea și configurația pachetului 14.336 kWh/1P16S 16.077 kWh/1P16S
Capacitatea bateriei și cantitatea pachetului 100kWh/7, opțional 115kWh/8 128kWh/8, opțional 112kWh/7
Gama de tensiune a bateriei 314V~403V 359V~461V
Rata C de încărcare/descărcare nominală și curent 0,5C, 140A 0,5C, 157A
Indexul ciclului 8000cls(0,5P,25± 2℃, @70%SOH)
Puncte de monitorizare a temperaturii 56 64
Parametrii modulului DC Gama de tensiune laterală de joasă tensiune 150~1000V
Tensiune minimă pentru putere maximă pe partea de joasă tensiune 340V
Curent nominal 160A 180A
Putere nominală 50kW 64kW
Parametrii PV laterali DC
(partea de ieșire MPPT)
Putere maximă de intrare 100 kW
Curentul maxim de intrare 160A
Domeniu de tensiune/tensiune magistrală de sistem 650V~800V
Comutator de intrare 250A/1000Vdc/2p, corespunzător unui controler fotovoltaic MPPT care poate fi conectat (250A/1000Vdc/2p, acceptă o singură intrare MPPT)
Conectat la rețea
Parametrii AC
Putere nominală AC 50kW 64kW
Putere maximă AC 55 kW 70,4 kW
Curent nominal 75A 96A
THDi <3%
componenta DC <0,5%lpn
Tip grilă 3W+N+PE
Gama de tensiune 360VAC~440VAC
Gama de frecvente 45~55Hz/55~65Hz
Factorul de putere -1~1
Partea AC insulă
parametrii
Puterea nominală de ieșire 50kW                              64kW
Putere maximă de ieșire monofazată 30 kW
Tensiunea nominală de ieșire 400V
Frecvența nominală de ieșire 50/60Hz
THdu <3%
Capacitate de suprasarcina 110%10 minute
Transferul Grid-Islanding
configurația aparatului de comutare
Comutator bypass de întreținere 125A/400Vac
Comutator de sarcină 125A/400Vac
Comutator de rețea 250A/400Vac
STS 152A/100kW
Timp de comutare <20 ms
Parametrii sistemului Eficiență maximă a sistemului ≥90%
Concept de răcire Răcire inteligentă cu aer
Temperatura de functionare -30~55℃-30~55℃ (reducere peste 40°C)
Umiditatea relativă 0 până la 95%RH, fără condensare
Dimensiuni (L*D*H) 1050×1050×2050mm
Greutate 1350 kg
IPgrade IP54 IP54 (mașină completă)
Zgomot <70dB
Tip de conexiune în rețea 4G/WiFi/TCP/IP4G/WiFi/Ethernet TCP/IP
Protecție împotriva incendiilor Aerosoli
Ecran de afișare LCD


Hot Tags: Sistem hibrid de stocare a energiei
Trimite o anchetă
Vă rugăm să nu ezitați să trimiteți întrebarea dvs. în formularul de mai jos. Vă vom răspunde în 24 de ore.
X
Folosim cookie-uri pentru a vă oferi o experiență de navigare mai bună, pentru a analiza traficul site-ului și pentru a personaliza conținutul. Prin utilizarea acestui site, sunteți de acord cu utilizarea cookie-urilor. Politica de confidențialitate