Sistem de stocare a energiei bateriei containerizat de 2570 kWh

Sistem de stocare a energiei bateriei containerizat de 2570 kWh

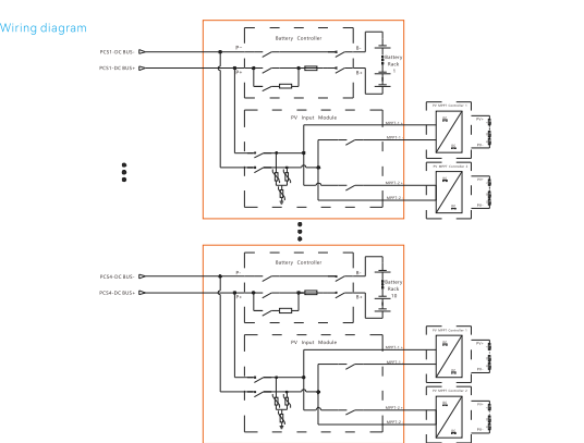
Un sistem containerizat de stocare a energiei bateriei este o soluție integrată care încorporează module de baterie, un sistem de management al energiei (EMS), un sistem de management al bateriei (BMS), un sistem de management termic, un sistem de protecție împotriva incendiilor și unități de distribuție de înaltă și joasă tensiune într-un container de transport standard. Sistemul oferă avantaje precum standardizarea, designul modular, transportul ușor și instalarea rapidă. Este utilizat pe scară largă în integrarea rețelei de energie regenerabilă, reducerea vârfurilor și umplerea văii, microrețele, alimentarea cu energie de urgență și optimizarea energiei pentru parcuri industriale și comerciale.
Model:2570kWh

Trimite o anchetă

Descriere produs

Caracteristicile produsului

1.Aer condiționat inteligent, răcire cu aer, constantă rafinată

managementul controlului temperaturii, diferență mică de temperatură de

miez electric, durată lungă de viață;

2.Acces cuplaj fotovoltaic DC, potrivit setului de MPPT

controler, eficiență ridicată a conversiei energiei electrice.

3.Nivel pachet + stingere cutie intreaga, foc rapid cu perfluorohexanona

stingere, siguranță și fiabilitate ridicate;

4, designul modular de pre-instalare, mai puțin de 28t, poate fi direct

transport universal cu cutie întreagă, nu este nevoie să împărțiți pachetul

transport, fără lucrări de instalare a bateriei la fața locului.


1.Aer condiționat inteligent, răcire cu aer, constantă rafinată

managementul controlului temperaturii, diferență mică de temperatură de

miez electric, durată lungă de viață;

2.Acces cuplaj fotovoltaic DC, potrivit setului de MPPT

controler, eficiență ridicată a conversiei energiei electrice.

3.Nivel pachet + stingere cutie intreaga, foc rapid cu perfluorohexanona

stingere, siguranță și fiabilitate ridicate;

4, designul modular de pre-instalare, mai puțin de 28t, poate fi direct

transport universal cu cutie întreagă, nu este nevoie să împărțiți pachetul

transport, fără lucrări de instalare a bateriei la fața locului.





Specificare



Model E2570-400-A

Partea bateriei DC
parametrii
Tipul celulei LFP 314Ah
Capacitate și configurație 16.077 kWh/1P16S
Capacitate și număr 2570kWh/10x16
Raport încărcare/descărcare ≤0,5C
Adâncimea de descărcare 95% DOD
Numărul de cicluri 8000 cls (0.5P, 25±2℃, @70%SOH)
Numărul de senzori de temperatură 1280

Partea DC invertor
parametrii
Curent nominal 157Ax10
Putere nominală 1285 kW

PV DC Parametri laterali
Numărul de circuite de intrare 20 de căi (opțional 2 controlere PV MPPT)
Curent nominal 168Ax20way
Putere nominală 120kWx20way

Parametrii sistemului
Gama de tensiune 716,8V~921,6V
Tensiune nominală 819,2 V
Temperatura de functionare -30~55℃ (reducere peste 40°C)
Umiditatea relativă 0~95%RH, fără condensare
Dimensiuni (l*l*h) 6058×2438×2896mm
Greutăți <26T
IPgrade IP54 (mașină completă)
Zgomot <70dB
Concept de răcire Răcire forțată cu aer



Hot Tags: 2570 kWh Baterie containerizată Sistem de stocare a energiei
Trimite o anchetă
Vă rugăm să nu ezitați să trimiteți întrebarea dvs. în formularul de mai jos. Vă vom răspunde în 24 de ore.
X
Folosim cookie-uri pentru a vă oferi o experiență de navigare mai bună, pentru a analiza traficul site-ului și pentru a personaliza conținutul. Prin utilizarea acestui site, sunteți de acord cu utilizarea cookie-urilor. Politica de confidențialitate