English
Español
Português
русский
Français
日本語
Deutsch
tiếng Việt
Italiano
Nederlands
ภาษาไทย
Polski
한국어
Svenska
magyar
Malay
বাংলা ভাষার
Dansk
Suomi
हिन्दी
Pilipino
Türkçe
Gaeilge
العربية
Indonesia
Norsk
تمل
český
ελληνικά
український
Javanese
فارسی
தமிழ்
తెలుగు
नेपाली
Burmese
български
ລາວ
Latine
Қазақша
Euskal
Azərbaycan
Slovenský jazyk
Македонски
Lietuvos
Eesti Keel
Română
Slovenski
मराठी
Srpski језик
Caracteristicile produsului
1. Densitate mare de putere, integrare ridicată și dimensiune compactă
cu instalare ușoară;
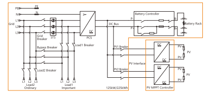
2.Suporta accesul fotovoltaic DC și configurează MPPT
controlere, formând microrețea PV-ESS cuplată în curent continuu;
Monitorizare inteligentă online 3.4G și Wi-Fi, care permite
inspecții de la distanță și reducerea sarcinilor manuale la fața locului;
4.Implementare la cerere cu operare automată
și comutare în afara rețelei în timpul tăierii de vârf și în vale
umplere, susținând controlul integrat al BMS, PCS și
Sisteme EMS cu protecții multiple;
5. Include sarcina standard, rețea electrică, circuit de acces PV
întrerupătoare și întrerupătoare de bypass, formând integrate
distribuția sistemului cu design All-in-One;
6. Include un STS încorporat și management al energiei
sistem, cu timp de comutare mai mic de 20 milisecunde
între mai multe surse de alimentare;
7.Suporta 1+1 operare paralelă.

|
Specificații |
|||
| Modele | ETS100-200kWh-400-A | ETS125-225kWh-400-A | |
|
Parametrii bateriei DC |
Tipul celulei | LFP 280Ah | LFP 314Ah |
| Capacitatea și configurația pachetului | 14.336 kWh/1P16S | 16.077 kWh/1P16S | |
| Capacitatea bateriei și cantitatea pachetului | 200 kWh/14 | 225 kWh/14 | |
| Gama de tensiune a bateriei | 627V~806V | ||
| Rata C de încărcare/descărcare nominală și curent | 0,5C, 140A | 0,5C, 157A | |
| Indexul ciclului | 8000 cls (0.5P, 25±2℃, @70%SOH) | ||
| Puncte de monitorizare a temperaturii | 112 | ||
|
Parametrii PV laterali DC (partea de ieșire MPPT) |
Putere maximă de intrare | 200kW | |
| Curentul maxim de intrare | 320A | ||
| Domeniu de tensiune/tensiune magistrală de sistem | 650V~800V | ||
| Comutator de intrare | 2 buc 250A/1000Vdc/2P, 2P/250A/1000Vdc/2P, corespunzând la 2 unități de control PVMPPT |
||
|
PCS conectate la rețea Parametrii AC |
Putere nominală AC | 100 kW | 125 kW |
| Putere maximă AC | 110 kW | 137,5 kW | |
| Curent nominal | 152A | 190A | |
| THDi | <3% | ||
| componenta DC | <0,5%lpn | ||
| Tip grilă | 3W+N+PE | ||
| Gama de tensiune | 360VAC~440VAC | ||
| Gama de frecvente | 45~55Hz/55~65Hz | ||
| Factorul de putere | -1~1 | ||
|
PCS insular Parametrii AC-Side |
Puterea nominală de ieșire | 100 kW | 125 kW |
| Putere maximă de ieșire monofazată | 60kW | ||
| Tensiunea nominală de ieșire | 400V | ||
| Frecvența nominală de ieșire | 50/60Hz | ||
| THdu | <3% | ||
| Capacitate de suprasarcina | 110%10 minute | ||
|
Transferul Grid-Islanding configurația aparatului de comutare |
Comutator bypass de întreținere | 250A/400Vac | |
| Comutator de sarcină | 250A/400Vac | ||
| Comutator de rețea | 400A/400Vac | ||
| STS | 305A/200kW | ||
| Timp de comutare | <20 ms | ||
|
Parametrii sistemului |
Eficiență maximă a sistemului | ≥90% | |
| Temperatura de functionare | -30~55℃-30~55℃ (reducere peste 40°C) | ||
| Umiditatea relativă | 0~95%RH, fără condensare | ||
| Dimensiuni (L*D*H) | 1600×1050×2050mm | ||
| Greutate | 2300 kg | ||
| IPgrade | IP54 IP54 (mașină completă) | ||
| Zgomot | <70dB | ||
| Tip de conexiune în rețea | 4G/WiFi/4G/WiFi/Etherlink | ||
| Protecție împotriva incendiilor | Aerosoli | ||
| Ecran de afișare LCD | |||